Page 70 - 2022'中国无损检测年度报告
P. 70
⚥㕂偽䰀唬崵䎃䏞䫣デ ⚥㕂偽䰀唬崵䎃䏞䫣デ
2022
20222 ࠛ௨ចय़ˮڥQGWખ˘ᛸˡԾࡰᤠቅ ࠛ௨ចय़ˮڥQGWખ˘ᛸˡԾࡰᤠቅ 2 2
2
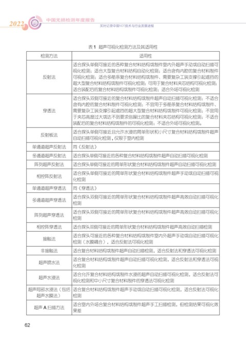
表 1 超声可视化检测方法及其适用性
检测方法 适用性
适合探头单侧可接近的各种复合材料结构或制件室内外超声手动或自动扫描可
视化检测;适合大型复合材料结构自动化检测;适合含有内腔的复合材料制件
反射法 可视化检测;适合多筋条复合材料结构或制件、需要复杂工装支撑引起遮挡的
超大型复合材料结构或制件可视化检测;可用于复合材料夹芯结构可视化检测;
适合装配后的复合材料结构或制件可视化检测;适合外场可视化检测
适合探头双侧可接近的复合材料结构或制件超声自动扫描可视化检测;不适合
含有内腔的复合材料制件可视化检测;不宜用于多筋条复合材料结构或制件、
穿透法 需要复杂工装支撑引起遮挡的超大型复合材料结构或制件可视化检测;不宜用
于夹芯高度过大或达不到要求信噪比的复合材料夹芯结构可视化检测;不适合
装配后的复合材料结构或制件的可视化检测;不适合外场可视化检测。
适合探头单侧可接近且允许水浸的简单形状和小尺寸复合材料结构或制件超声
反射板法
自动扫描可视化检测 , 仅限于室内检测
单通道超声反射法 同《反射法》
多通道超声反射法 适合探头单侧可接近的各种复合材料结构或制件超声自动扫描可视化检测
阵列超声反射法 适合探头单侧可接近的简单形状复合材料结构或制件超声自动扫描可视化检测
适合探头单侧可接近的简单形状复合材料结构或制件超声手动或自动扫描可视
相控阵反射法
化检测
单通道超声穿透法 同《穿透法》
适合探头双侧可接近的简单形状复合材料结构或制件超声高效自动扫描可视化
多通道超声穿透法
检测
适合探头双侧可接近的简单形状复合材料结构或制件超声高效自动扫描可视化
阵列超声穿透法
检测
相控阵穿透法 适合探头双侧可接近的简单形状复合材料结构或制件超声高效自动扫描检测
适合探头可接近的各种复合材料结构或制件室内外超声手动或自动扫描可视化
接触法
检测(水膜耦合),适合反射法可视化检测
非接触法 适合复合材料结构或制件超声自动扫描检测,适合反射法和穿透法可视化检测
适合复合材料结构或制件超声自动扫描可视化检测,适合反射法和穿透法可视
超声喷水法
化检测
适合允许复合材料结构或制件水浸的超声自动扫描可视化检测,适合反射法可
超声水浸法
视化检测和中小尺寸复合材料制件的穿透法可视化检测
超声局部水浸法(包括 适合复合材料结构或制件超声手动或自动扫描可视化检测,适合反射法可视化
超声水膜法) 检测
适合室内外场合复合材料结构或制件超声手工扫描检测,但检测结果可视化效
超声 A 扫描方法
果差
62

